Nat Cancer:科学家破解乳腺癌耐药新机制——γδ T细胞与巨噬细胞的“共谋”
研究人员首次系统性地揭示了在CDK4/6抑制剂治疗HR+HER2−乳腺癌过程中γδ T细胞与CX3CR1+巨噬细胞之间的免疫调控轴,并明确了其在治疗耐药中的关键作用。
2025-07-09
新晋院士最新Science子刊:揭开多发性骨髓瘤起源细胞,开发CAR-T细胞疗法
该研究揭示了多发性骨髓瘤(MM)的起源细胞,进而开发了靶向 FCRL5 的 CAR-T 细胞治疗,显示出良好的安全性和有效性。
2025-11-25
《细胞》子刊:芝加哥大学团队首次发现,玉米黄素竟能增强CD8阳性T细胞抗癌能力!
这一研究结果表明,玉米黄素作为一种天然食物成分,具有很高的转化潜力,可以作为膳食补充剂来增强免疫疗法的临床疗效。
2025-09-09
科学家发现,抑制中性粒细胞的STAT3,会让中性粒细胞“改邪归正”,促进T细胞抗癌
这项研究成果表明,特异性敲除中性粒细胞的STAT3编码基因,能逆转中性粒细胞的促癌表型,并促进CD8阳性T细胞的增殖和细胞杀伤毒性,最终达到抑制肿瘤生长和转移的目的。
2025-09-11
Nature子刊:尧唐生物吴宇轩等开发LNP-mRNA疗法,实现体内造血干细胞基因编辑
该研究成功开发出一种无需抗体修饰的脂质纳米颗粒(LNP)递送系统,实现了对人类造血干细胞的体内精准基因编辑,并高效激活了胎儿血红蛋白表达。
2025-08-15
Nat Commun:对T细胞受体的新认识可能会改善癌症免疫治疗
2025-12-17
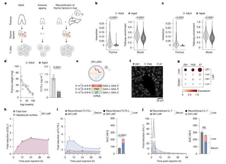
MIT张锋团队用“肝脏编程术”让T细胞重获新生!
来自麻省理工学院等机构的科学家们通过研究发现,通过向肝脏递送特定mRNA就能成功在老年小鼠体内重建“临时胸腺工厂”,从而显著提升T细胞的数量与功能。
2025-12-29
Science重磅:in vivo CAR-T,在体内成功改造T细胞治疗癌症及自身免疫病,已开展临床试验
在啮齿类动物模型和非人灵长类动物模型中,该公司专有的靶向脂质纳米颗粒(tLNP)成功将 CAR mRNA 靶向递送到体内的 CD8+ T 细胞,显示出对癌症和自身免疫疾病良好的治疗前景和安全性。
2025-06-21
《细胞·代谢》:山东大学李石洋/袁得天团队破解槲皮素增强T细胞抗肿瘤效果之谜!
槲皮素在肠道微生物作用下能够转化生成的一种关键代谢物DOPAC(3,4-二羟基苯乙酸),DOPAC通过激活CD8⁺T细胞中的NRF2信号通路,增强线粒体自噬,从而显著提升T细胞的抗肿瘤能力。
2025-11-08